Project 1 The Stewart Kinematic problem

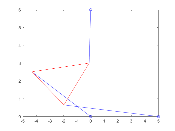
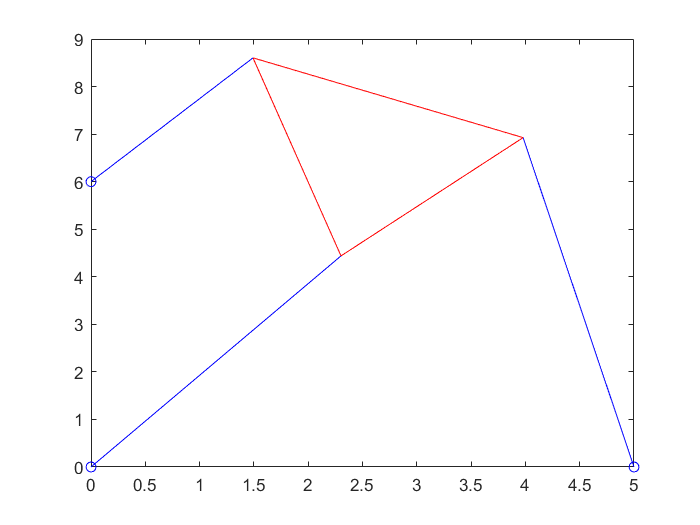
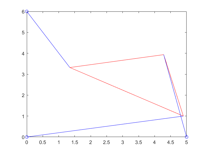
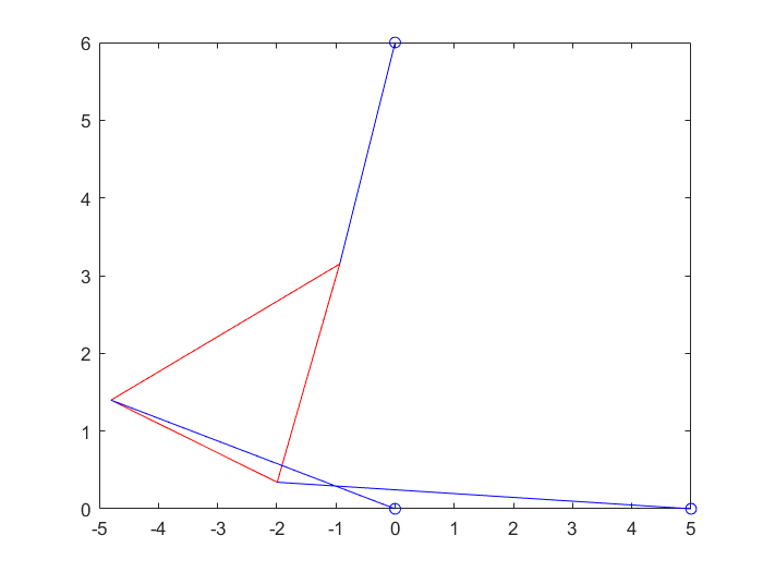
In this project we looked at solving the reverse Stewart Kinematic problem and graphing the corresponding platforms that various roots form. To do this we set up a function that relied on the value of theta. From here we used the bisection method to find the roots of the function. Once we have the roots for theta we are able to graph platforms.

Here are a couple snipets of our code. The first is the general fucntion, the second is the bisection method, and the final one is a function we used to graph the Stewart platforms.

Project 1 Triangle q3 fig a Triangle q3 fig a Triangle q3 fig a Triangle q3 fig a Triangle q3 fig a Triangle q3 fig a Triangle q3 fig a Triangle q3 fig a Triangle q3 fig a Triangle q3 fig a Triangle q3 fig a Triangle q3 fig a Triangle q3 fig a Triangle q3 fig a Triangle q3 fig a Triangle q3 fig a Triangle q3 fig a Triangle q3 fig a Triangle q3 fig a Triangle q3 fig a